近期,Micro LED CPO(共封装光学)概念在全球科技与资本市场的热度持续飙升,作为被寄予厚望的下一代短距光互连技术,其不仅引发了国际巨头的争相布局,也带动了国内众多企业跨界布局的热潮。那么,为何Micro LED CPO能在此刻站上风口?它又将如何重塑未来的算力版图?
AI算力狂飙下的互连焦虑与物理极限
简单而言,Micro LED CPO的出现是为了解决AI算力需求暴增带来的问题。
在AI高速发展的大时代下,作为人工智能大模型训练的核心基础设施,智算集群、数据中心(Intelligent Computing Cluster或AI Cluster)正在面临越加严峻的庞大数据传输效率与效能挑战。
根据2025年中国移动发表的《面向大规模智算集群场景光互连技术白皮书》,随着通用人工智能的加速发展,大模型技术总体遵循扩展法则,智算集群的参数规模大约每两年增长400倍,带动芯片算力约每两年提升3倍。
然而,计算机互连速度的提升却显得极为迟缓,约每两年仅能增长1.4倍。互连能力的演进严重滞后于算力的爆发,导致了极高的通信开销,成为超大规模集群算力随芯片数量线性增长的核心瓶颈。
随着生成式AI兴起,数据中心对高速传输的需求持续提升,原先应用在机柜内短距离传输的铜缆方案,将在传输密度与节能上面临严峻挑战。在追求高传输速率的前提下,由于传统铜缆能耗超过10 pJ/bit,将使得
整体系统能耗大幅增加。
铜缆方案在速度、功耗、距离和物理空间上全面到达极限,业界正积极寻求转向更高速低损耗的互连技术,因此光互连走入了行业的视野。
未来的GPU设计重心将转向更高密度的芯片互连以及更高速的数据传输,机柜内芯片互连及跨机柜的大规模互连将成为规划数据中心的核心课题。受限于物理限制,铜缆方案无法应付超大规模的数据搬运需求,促使产业链加速“光进铜退”,光学传输方案因此将获得广阔的发展空间。
什么是CPO?Micro LED CPO又是什么?
为解决传统铜缆与AI时代算力需求不匹配的问题,业界提出了光互连技术,这其中包括:近封装光学(NPO, Near Package Optics)、共封装光学(CPO, Co-Packaged Optics)、以及光输入/输出(OIO, Optical Input Output)。其中,CPO是当前备受瞩目的路线之一。
传统的网络连接是把光模组插在设备前面板上,电信号需要在电路板上跑十几厘米甚至更长距离才能到达计算芯片。而CPO则是直接把负责光电转换的光引擎和计算芯片(如GPU或交换芯片)挨着封装在同一块基板上。
这样一来,电信号的传输距离就从厘米级大幅缩短到了几毫米。这种物理结构,不仅极大地提升了互连带宽密度,还因消除了冗长的电链路损耗,使得整机设备功耗降低了50%左右。

CPO结构(来源:《面向大规模智算集群场景光互连技术白皮书》)
对于CPO技术的市场前景,预估CPO在AI数据中心光通信模块的渗透率将逐年成长,2030年有机会达到35%的水平。
来源:TrendForce集邦咨询
而在CPO光源技术路线中,除了主流的硅光集成方案和VCSEL(垂直腔面发射激光器)方案外,Micro LED作为一种新兴的光互连光源正异军突起。相比于其他方案,Micro LED CPO在满足智算中心机柜内超短距、高密度互连需求方面,展现出了极其独特的物理与架构优势。
第一,Micro LED 方案带来了架构颠覆:以“宽而慢”取代“窄而快”。传统的互连技术(包括电互连和部分基于激光器的光互连)通常依赖于“窄而快”的架构,即通过极少数的高带宽通道传输数据,这不仅需要极其复杂的驱动电路和数字信号处理器(DSP),还对光源的发热和可靠性提出了严苛要求。
Micro LED方案则截然不同,它天然适合构建二维高密度阵列,能够采用“宽而慢”的通信模式。例如,微软团队推出的MOSAIC架构,便利用数百个低速并行的Micro LED通道(如单通道2Gbps)来替代少数高速通道,通过“数量”的堆叠轻松实现800Gbps或1.6Tbps的总吞吐量。
第二,极致的能效表现。在追求高传输速率的前提下,传统铜缆的能耗通常超过10 pJ/bit,而Micro LED CPO方案的单位传输能耗极低。通过整合50微米以下的芯片尺寸与CMOS驱动电路,Micro LED可实现仅1至2 pJ/bit甚至亚皮焦耳(sub-pJ/bit)量级的超低能耗。
这意味着,Micro LED CPO方案可将整体互连能耗大幅降低至传统铜缆方案的5%左右,从而极大缓解智算中心的散热压力与运营成本。
第三,超高带宽密度。Micro LED支持多通道并行和空分复用技术,其带宽密度能够轻松超过1 Tbps/mm²。这种高密度的阵列化特性,使其更契合集群中GPU节点间海量数据并发的严苛要求。
第四,卓越的可靠性与兼容性。Micro LED的结构比传统激光器更为简单,对温度变化极不敏感,其系统可靠性比当前的光学链路高出100倍。同时,Micro LED光信号不受电磁干扰,且与CMOS工艺具有高度兼容性,极易与逻辑芯片进行高密度异质集成。
AVICENA Micro LED的光互连引擎方案示例
纵览全球Micro LED光互连产业布局
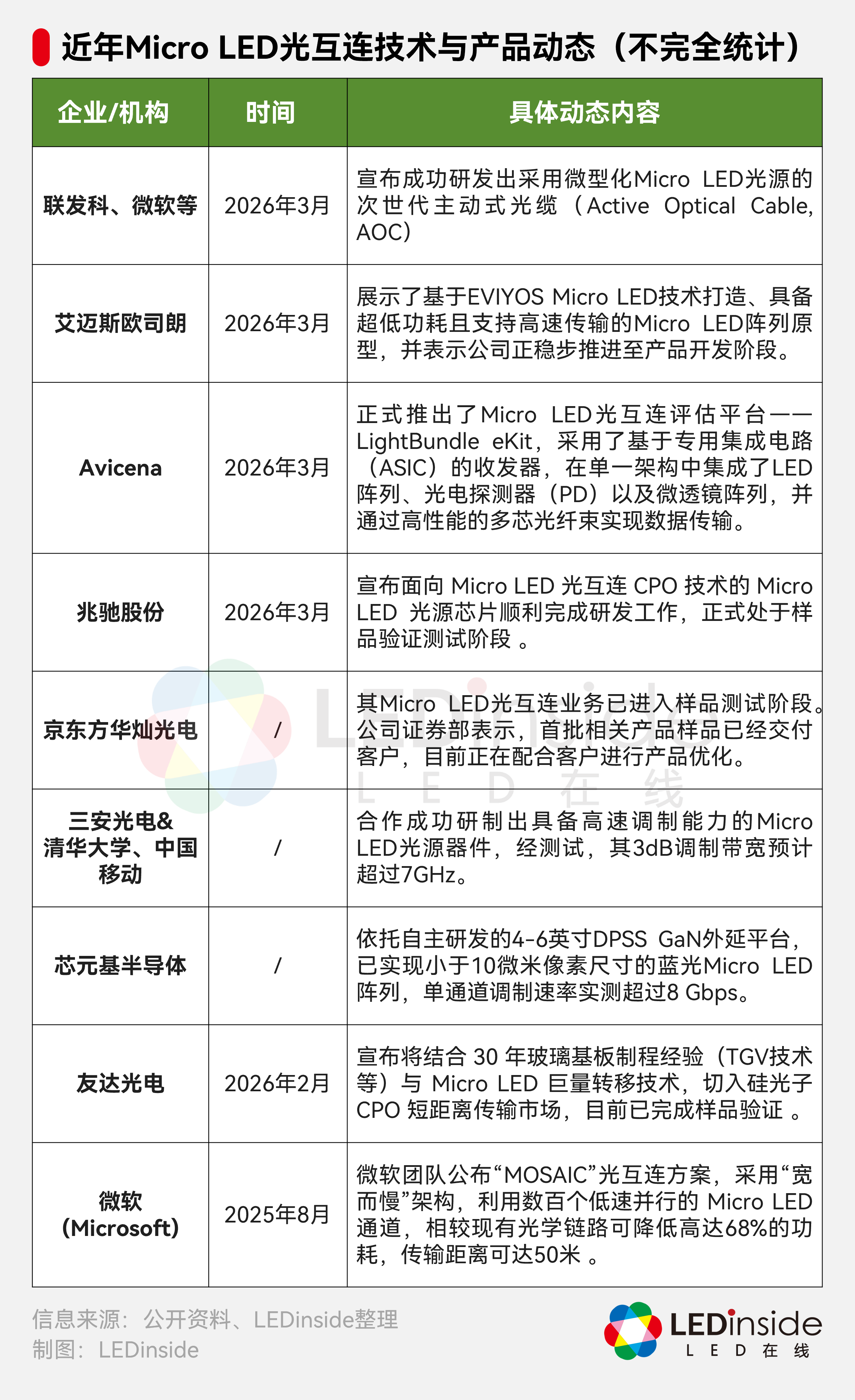
在AI大时代下,Micro LED因其在光互连领域明显的技术优势,成为满足持续高速增长的AI大模型算力需求的关键方案。因此,近年来,越来越多的LED企业以及科技巨头加速布局Micro LED光互连技术领域,期望把握AI人工智能带来的机遇。
在国际市场上,科技巨头与创新企业形成了紧密的生态合围。例如,近期美国Micro LED微显示技术企业Mojo Vision与半导体巨头Marvell达成长期战略合作;
Micro LED光互连技术开发商Avicena不仅与ams OSRAM合作推进GaN Micro LED阵列的量产,还联合台积电共同生产基于Micro LED的光互连产品。
图片来源:Avicena
法国微电子研究中心CEA-Leti则在去年11月启动了一项为期三年的多边合作项目,推动Micro LED光学数据链路从实验室迈向商业化量产,随着Micro LED光互连技术热度的上升,CEA-Leti或将加快推进相关项目合作。
在国内市场,国内企业在Micro LED光互连领域的布局虽起步略晚,但展现出了强劲的发展势头,各大LED芯片、面板及封装企业正依托既有产能加速转型。
在核心光芯片环节,兆驰股份依托其在LED外延生长与巨量转移等领域的积累,在近期宣布,其面向Micro LED光互连CPO技术的Micro LED光源芯片已顺利完成研发并正式处于样品验证测试阶段。据悉,兆驰股份已形成从光芯片、光器件到光模块的垂直产业链布局,具备高度的差异化竞争优势。
京东方华灿光电、三安光电也相继开展Micro LED光互连技术产品的研发与样品交付测试;此外,芯元基半导体也依托自主研发的4-6英寸DPSS GaN外延平台,实现了单通道调制速率超过8 Gbps的通信级GaN光发射芯片。
在产业链协同层面,京东方华灿光电与显示芯片设计公司新相微正式签署战略合作协议,研发适用于智算中心的低功耗、高带宽Micro LED光互连模块。
錼创科技则联合世芯生态系成员光循科技(Brillink),共同开发能耗低于1 pJ/bit、带宽密度达Tbps/mm²等级的AI光互连平台,力求取代传统的主动式电缆(AEC)。
同时,老牌面板与消费电子巨头也以创新姿态跨界切入。友达光电董事长彭双浪明确指出,友达正借助其30年的玻璃制造经验与Micro LED巨量转移技术,通过重分布层(RDL)和玻璃通孔(TGV)等先进封装工艺,强势切入硅光子CPO的短距离传输市场。
今年初,联发科也对外披露了基于自主研发的Micro LED光源技术所开发的新型主动式光纤电缆(AOC)方案。而就在近日,联发科宣布与微软研发出采用微型化Micro LED光源的次世代主动式光缆(Active Optical Cable, AOC)。
小结
尽管Micro LED光互连技术展现出了重塑数据中心底层架构的巨大潜能,但从实验室走向规模化量产,仍需时间去跨越一系列技术与产业落地的难题。但在未来AI人工智能技术保持快速发展的状况下,相信将会有更多企业进入Micro LED光互连产业链当中,加快推动技术的落地应用。
在商业化时间表方面,目前该技术方案大多处于前期设计与可靠性测试环节。预计在极其顺利的情况下,有望在两至三年后(即2026年至2027年期间)实现机柜内光通信应用的小规模商业导入,届时Micro LED光互连技术将正式迎来发展元年。
总而言之,在AI算力与数据中心变革的时代浪潮下,Micro LED正在彻底打破“终极显示”的传统应用边界。通过低功耗、高带宽密度的光互连特性,Micro LED不仅为智算集群的“光进铜退”提供了极具经济效益的替代路径,更有望通过非显示应用的反哺,带动整个半导体与光电产业的规模效应与成本优化。